測膠水流量計,膠水用什么流量計
點擊次數:2558 發布時間:2020-11-04 02:52:10
測膠水流量計除可測量一般導電液體的流量外,還可測量液固兩相流,高粘度液流及鹽類、強酸、強堿液體的體積流量。儀表結構簡單、可靠,無可動部件,工作壽命長。無截流阻流部件,不存在壓力損失和流體堵塞現象。測量精度不受被測介質的種類及其溫度、粘度、密度、壓力等物理量參數的影響。采用聚四氟乙烯或橡膠材質襯里和Hc、Hb、316L、Ti等電極材料的不同組合可適應不同介質的需要。

測膠水流量計產品特點
1、內部無阻流件,幾乎沒有壓力損失和流體阻塞情況。
2、無機械慣性,響應快速,流量測量范圍寬(流速0.3~12m/s)穩定性好,可以用于自動檢測、調節和程控系統。
3、測量電導率大于5u S/cm液體,測量不受流體密度、粘度、溫度、壓力和電導率變化影響,傳感器感應電壓信號與平均速呈線性關系,測量精度高。
4、精度等級:0.2級、0.5級、1.0級、1.5級。滿足不同用戶需求。
5、傳感器部分只有內襯和電極與被測液體接觸,只要選擇合適電極與內襯材料,即可耐腐蝕和耐磨損。
6、分常規型(壓力小于4.0MPa)與高壓型(壓力大于4.0MPa)。
7、插入式電磁流量計系統分為簡單安裝型與在線安裝型。
8、采用EEPPOM存儲器,測量運算數據存貯保護安全可靠。
9、采用國際先進單片機(MCU)和表面貼裝技術(SMT),性能可靠,精度高,功耗低,零點穩定,中文菜單,參數設定方便。
10、帶4~20Ma,頻率、脈沖輸出,帶報警電平輸出,帶RS485通訊接口,Hart、ModBus協議。
11、高清晰度LCD背光顯示瞬時流量,累積流量(∑+、∑-、∑D)、流速、流量百分比、流量狀態(勵磁、流量、空管)等。
12、采用聚四氟乙烯或橡膠材質襯里和HC、HB、316L、Ti等電極材料的不同組合可適應不同介質的需要。
13、備有管道式、插入式等多種流量計型號。
14、防護等級:一體化結構IP65、分體結構IP68。
15、防爆等級:Exd Ⅱ BT4。

測膠水流量計的主要技術數據
1、口徑:DN15~2400mm
2、介質:導電性液體
3、襯里:氯丁橡膠、聚氨酯橡膠、聚四氟乙烯、聚全氟乙丙烯
4、流速:≤15m/s
5、勵磁方式:方波勵磁
6、電極材料:不銹鋼316L、哈氏合金C、哈氏合金B、鈦、鉭、鉑銥
7、額定壓力:0.6MPa、1.0MPa、1.6MPa、4.0MPa
8、介質溫度:氯丁橡膠:-10~60℃;聚氨酯橡膠:-10~40℃
9、聚四氟乙烯(F4):-10~120℃;聚全氟乙丙烯(F46):-10~150℃
10、介質電導率:>5μs/cm
11、準確度等級:±1.0%;±0.5%;±0.2%
12、輸出信號:4~20mA電流,脈沖頻率,上下限報警
13、通訊:RS485/RS232(可選)
14、防護等級:IP65、IP67、IP68
15、防爆等級:ExdⅡCT3-CT6
16、電纜接口:M18*1.5
17、環境條件:環境溫度:-10~50℃ 相對濕度:5%~90% 環境電磁場:≤400A/m
18、供電電源:85~250VAC;20~36VDC;3.6V電池供電

測膠水流量計型譜
測膠水流量計轉換器技術數據
1、電源:交流 85—265V,45—400Hz,直流 11—40V;
2、操作鍵和顯示按鍵式:4個薄膜按鍵可設定選擇全部參數,也可利用PC機(RS232)對轉換器設定編程;3行LCD寬視角、寬溫、帶背光顯示;*1行顯示流量值;*2行顯示流量單位;*3行顯示流量百分比、正向總量、反向總量、差值總量、報警、流速。
操作鍵和顯示磁鍵式:2個磁鍵用于顯示參數的選擇和復位,利用PC機(RS232)對轉換器設定編程;2行LCD寬視角、寬溫、帶背光顯示;*1行:磁鍵選擇:顯示流量百分比、正向總量、反向總量、差值總量、報警、流速。*2行:顯示流量。
3、內部積算器:正向總量、反向總量及差值總量。
4、輸出信號單向模擬輸出:全隔離,負載≤600D.(20mA時);上限:0—21mA可選,每檔lmA;下限:0—21mA可選,每檔1mA;正、反向流量輸出方式編程。
輸出信號雙向模擬輸出:下限限制為。或4mA,其他同單向模擬輸出。
輸出信號雙向脈沖輸出:兩路輸出分別對應正向和反向流量,頻率0~800Hz,上限1—800Hz可選,每檔IHz;方波或選定脈寬,選定脈寬上限2.5S,每檔1ms;無源隔離晶體管開關輸出,可吸收250mA的電流,耐壓35V。
輸出信號雙路報警輸出:可報警(編程)高/低流量、空管、故障狀態、正,,反向流量、模擬量超量程、脈沖量超量程、脈沖小信號切除,輸出極性可選;帶隔離保護的晶體管開關輸出,可吸收250mA的電流,耐壓35V.(與脈沖輸出不隔離)。
5、數字通訊:RS232,RS485,HART;
6、法蘭種類:接地法蘭(或接地環)
適用范圍:適用于非導體管道,如塑料管道,但有接地電極的傳感器不需要。
法蘭種類:進口保護法蘭
適用范圍:當介質有強磨損性時選用。
測膠水流量計如何正確選型
儀表的選型是儀表應用中非常重要的工作,有關資料表明,儀表在實際應用中有2/3的故障是儀表的錯誤選型或錯誤的安裝而造成的,請特別注意。
收集數據:
1.被測流體成份
2.*大流量、*小流量
3.*高工作壓力
4.*高溫度、*低溫度
被測流體必須具備一定的導電性,導電率>5μS/CM
*大流量和*小流量必須符合下表中的數:

實際*高工作壓力必須小于流量計的額定工作壓力。
*高工作溫度和*低溫度必須符合流量計規定的溫度要求。
確定是否有負壓情況存在。
您可以根據上表中的流量選擇相應的電磁流量計,若所選擇的流量計的內徑與現在工藝管道的內徑不符,應進行縮管或擴管。
若管道進行縮管,應考慮由于縮管引起的壓力損失是否會影響工藝流程。
從產品價格考慮,可以選擇較小口徑的電磁流量計,相對減少投資。
測潔凈水時,經濟流速時1.5-3m/s,測易結晶的溶液時,應適當地提高流速,3-4m/s為宜,起到自清掃,防止粘附沉積等作用;測礦漿等磨耗性流體時,應適當降低流速,1.0-2m/s為宜,以降低對內襯和電極地磨損。實際應用很少超過7m/s,超過10m/s則更為罕見。
測膠水流量計常用絕緣內襯材料性能及適用范圍

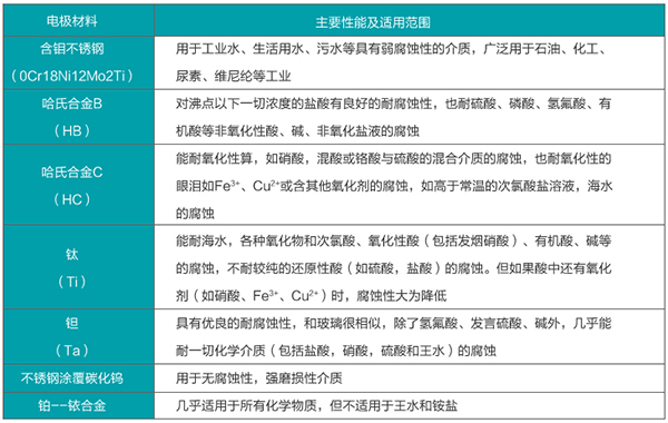
測膠水流量計常用電極材料及使用范圍

膠水計量表的安裝條件對于測量效果影響的研究
膠水專用流量表在熱鉀堿溶液測量中的安裝與使用
淺談在投資測膠水流量計之前需要考慮的幾件事
如何通過測量電極接觸電阻來發現膠水流量計問題
測膠水流量計電極與液體接觸電阻的測量具體操作方法
膠水流量計的優點及安裝使用注意事項
測膠水電磁流量計常見故障形成原因及處理措施
選擇合適的膠水流量表的流量測量的重大影響
膠水管道流量表在聚乙烯醇(PVA)生產各工段的的應用狀況
流場、磁場及介質電導率對膠水專用計量表測量的影響分析
運用膠水流量計測量水流變化判斷水泵是否正常工作
測膠水流量計,膠水計量表
膠水計量表,測膠水流量計
膠水流量表,測膠水流量計
膠水流量表
測膠水流量計
膠水計量表
膠水流量表,膠水用什么流量計
測膠水流量計,膠水用什么流量計

測膠水流量計產品特點
1、內部無阻流件,幾乎沒有壓力損失和流體阻塞情況。
2、無機械慣性,響應快速,流量測量范圍寬(流速0.3~12m/s)穩定性好,可以用于自動檢測、調節和程控系統。
3、測量電導率大于5u S/cm液體,測量不受流體密度、粘度、溫度、壓力和電導率變化影響,傳感器感應電壓信號與平均速呈線性關系,測量精度高。
4、精度等級:0.2級、0.5級、1.0級、1.5級。滿足不同用戶需求。
5、傳感器部分只有內襯和電極與被測液體接觸,只要選擇合適電極與內襯材料,即可耐腐蝕和耐磨損。
6、分常規型(壓力小于4.0MPa)與高壓型(壓力大于4.0MPa)。
7、插入式電磁流量計系統分為簡單安裝型與在線安裝型。
8、采用EEPPOM存儲器,測量運算數據存貯保護安全可靠。
9、采用國際先進單片機(MCU)和表面貼裝技術(SMT),性能可靠,精度高,功耗低,零點穩定,中文菜單,參數設定方便。
10、帶4~20Ma,頻率、脈沖輸出,帶報警電平輸出,帶RS485通訊接口,Hart、ModBus協議。
11、高清晰度LCD背光顯示瞬時流量,累積流量(∑+、∑-、∑D)、流速、流量百分比、流量狀態(勵磁、流量、空管)等。
12、采用聚四氟乙烯或橡膠材質襯里和HC、HB、316L、Ti等電極材料的不同組合可適應不同介質的需要。
13、備有管道式、插入式等多種流量計型號。
14、防護等級:一體化結構IP65、分體結構IP68。
15、防爆等級:Exd Ⅱ BT4。

測膠水流量計的主要技術數據
1、口徑:DN15~2400mm
2、介質:導電性液體
3、襯里:氯丁橡膠、聚氨酯橡膠、聚四氟乙烯、聚全氟乙丙烯
4、流速:≤15m/s
5、勵磁方式:方波勵磁
6、電極材料:不銹鋼316L、哈氏合金C、哈氏合金B、鈦、鉭、鉑銥
7、額定壓力:0.6MPa、1.0MPa、1.6MPa、4.0MPa
8、介質溫度:氯丁橡膠:-10~60℃;聚氨酯橡膠:-10~40℃
9、聚四氟乙烯(F4):-10~120℃;聚全氟乙丙烯(F46):-10~150℃
10、介質電導率:>5μs/cm
11、準確度等級:±1.0%;±0.5%;±0.2%
12、輸出信號:4~20mA電流,脈沖頻率,上下限報警
13、通訊:RS485/RS232(可選)
14、防護等級:IP65、IP67、IP68
15、防爆等級:ExdⅡCT3-CT6
16、電纜接口:M18*1.5
17、環境條件:環境溫度:-10~50℃ 相對濕度:5%~90% 環境電磁場:≤400A/m
18、供電電源:85~250VAC;20~36VDC;3.6V電池供電

測膠水流量計型譜
| 型號 | 口徑 | ||||||||
| KMLD | 15~2600 | ||||||||
| 代號 | 安裝形式 | ||||||||
| Y | 一體式 | ||||||||
| F | 分體式 | ||||||||
| 代號 | 轉換器型號 | ||||||||
| ZA | 圓形 | ||||||||
| ZB | 方形 | ||||||||
| 代號 | 輸出信號 | ||||||||
| I.4 | 4~20mA | ||||||||
| f | 頻率 1KHz | ||||||||
| Rs | 串行通訊(485) | ||||||||
| C | 控制輸出 | ||||||||
| 代號 | 防爆要求 | ||||||||
| N | 無防爆 | ||||||||
| EX | 防爆(僅適用于分體式) | ||||||||
| 代號 | 介質溫度 | ||||||||
| T1 | ≤65℃ | ||||||||
| T2 | ≤120℃ | ||||||||
| T3 | ≤180℃(僅適用于分體式) | ||||||||
| 代號 | 內襯材質 | ||||||||
| NE | 氯丁橡膠(≤65℃) | ||||||||
| PTFE | 聚四氟乙烯(≤189℃) | ||||||||
| PVC | 聚氯乙烯(≤70℃) | ||||||||
| 代號 | 電極材質 | ||||||||
| 316L | 不銹鋼 | ||||||||
| HC | 哈氏合金C | ||||||||
| HB | 哈氏合金B | ||||||||
| Ti | 鈦 | ||||||||
| Ta | 鉭 | ||||||||
測膠水流量計轉換器技術數據
1、電源:交流 85—265V,45—400Hz,直流 11—40V;
2、操作鍵和顯示按鍵式:4個薄膜按鍵可設定選擇全部參數,也可利用PC機(RS232)對轉換器設定編程;3行LCD寬視角、寬溫、帶背光顯示;*1行顯示流量值;*2行顯示流量單位;*3行顯示流量百分比、正向總量、反向總量、差值總量、報警、流速。
操作鍵和顯示磁鍵式:2個磁鍵用于顯示參數的選擇和復位,利用PC機(RS232)對轉換器設定編程;2行LCD寬視角、寬溫、帶背光顯示;*1行:磁鍵選擇:顯示流量百分比、正向總量、反向總量、差值總量、報警、流速。*2行:顯示流量。
3、內部積算器:正向總量、反向總量及差值總量。
4、輸出信號單向模擬輸出:全隔離,負載≤600D.(20mA時);上限:0—21mA可選,每檔lmA;下限:0—21mA可選,每檔1mA;正、反向流量輸出方式編程。
輸出信號雙向模擬輸出:下限限制為。或4mA,其他同單向模擬輸出。
輸出信號雙向脈沖輸出:兩路輸出分別對應正向和反向流量,頻率0~800Hz,上限1—800Hz可選,每檔IHz;方波或選定脈寬,選定脈寬上限2.5S,每檔1ms;無源隔離晶體管開關輸出,可吸收250mA的電流,耐壓35V。
輸出信號雙路報警輸出:可報警(編程)高/低流量、空管、故障狀態、正,,反向流量、模擬量超量程、脈沖量超量程、脈沖小信號切除,輸出極性可選;帶隔離保護的晶體管開關輸出,可吸收250mA的電流,耐壓35V.(與脈沖輸出不隔離)。
5、數字通訊:RS232,RS485,HART;
6、法蘭種類:接地法蘭(或接地環)
適用范圍:適用于非導體管道,如塑料管道,但有接地電極的傳感器不需要。
法蘭種類:進口保護法蘭
適用范圍:當介質有強磨損性時選用。
測膠水流量計如何正確選型
儀表的選型是儀表應用中非常重要的工作,有關資料表明,儀表在實際應用中有2/3的故障是儀表的錯誤選型或錯誤的安裝而造成的,請特別注意。
收集數據:
1.被測流體成份
2.*大流量、*小流量
3.*高工作壓力
4.*高溫度、*低溫度
被測流體必須具備一定的導電性,導電率>5μS/CM
*大流量和*小流量必須符合下表中的數:

實際*高工作壓力必須小于流量計的額定工作壓力。
*高工作溫度和*低溫度必須符合流量計規定的溫度要求。
確定是否有負壓情況存在。
您可以根據上表中的流量選擇相應的電磁流量計,若所選擇的流量計的內徑與現在工藝管道的內徑不符,應進行縮管或擴管。
若管道進行縮管,應考慮由于縮管引起的壓力損失是否會影響工藝流程。
從產品價格考慮,可以選擇較小口徑的電磁流量計,相對減少投資。
測潔凈水時,經濟流速時1.5-3m/s,測易結晶的溶液時,應適當地提高流速,3-4m/s為宜,起到自清掃,防止粘附沉積等作用;測礦漿等磨耗性流體時,應適當降低流速,1.0-2m/s為宜,以降低對內襯和電極地磨損。實際應用很少超過7m/s,超過10m/s則更為罕見。
測膠水流量計常用絕緣內襯材料性能及適用范圍

測膠水流量計常用電極材料及使用范圍

下一篇:明礬流量計,明礬專用流量計


